近日,beat365官网高峰教授团队在复杂药物的结构优化新策略研究中取得新进展。相关研究成果以beat365唯一官方网站beat365唯一官方网站为第一单位,以“Late-stage modification of complex drug: base-controlled Pd-catalyzed regioselective synthesis and bioactivity of arylated Osimertinibs”为题,发表在Science子刊,国际综合性期刊《Science Advances》上,论文第一作者为高峰教授指导的硕士研究生冯瑞,通讯作者为beat365唯一官方网站李晓欢副教授、张岚副教授和高峰教授。这是beat365官网第一篇CNS子刊论文,标志着beat365官网在基础研究领域取得新的突破!

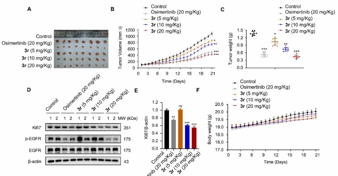
化学合成是药物研发的限速步骤。在传统的药物化学研究中,药物分子的结构修饰往往需要经数步反应“从头合成”,步骤繁琐,耗时长,花费高。近年提出的新概念“末期官能团化”(Late-Stage Functionalization, LSF),采用金属催化C-H活化/光催化手段,直接对结构复杂的药物或活性天然产物进行结构改造,只经一步反应即可获得大量同系列衍生物,可快速高效为生物活性及构效关系研究提供化合物库。然而,对于这些复杂分子而言,其结构里可能存在数个可C-H活化位点,导致反应选择性差、无针对性。对此,高峰教授团队针对治疗非小细胞肺癌(non-small cell lung cancer, NSCLC)的临床一线小分子药物,第三代表皮生长因子受体酪氨酸激酶抑制剂(epidermal growth factor receptor-tyrosine kinase inhibiter, EGFR-TKI)奥希替尼(Osimertinib),开发了一种钯催化下仅需改变碱即可实现Osimertinib复杂分子内区域选择性直接芳基化的方法学,且将该方法用于Osimertinib的末期直接选择性芳基化修饰,获得大量衍生物,并在其中发现抗非小细胞肺癌活性优异的先导化合物(图1)。


图1. 碱控制钯催化区域选择性合成奥希替尼芳基衍生物及其抗肿瘤活性
该工作使钯催化碱控制的位点选择性芳基化修饰在复杂药物分子结构修饰中得以应用,不仅发现活性优异先导化合物,也为复杂药物分子的结构修饰提供了“一底物多反应多产物”新策略,为药物分子衍生物库的快速构建提供新思路。
该研究得到了国家自然科学基金面上项目及beat365唯一官方网站医工结合项目的支持。
原文链接:https://www.science.org/doi/10.1126/sciadv.adl0026
文字/张岚